Política de Manutenção e Reciclagem de Equipamentos de Informática

De Wiki Pastoral da Criança
Ir para navegação Ir para pesquisar
Politica de Manutenção e Reciclagem de Equipamentos de Informática.png

1. Pedido de doações de equipamentos

A Pastoral da Criança tem o interesse de receber computadores novos e usados, especialmente laptops. As máquinas serão utilizadas para suprir as necessidades da sede nacional e de 300 coordenações da Pastoral da Criança no país.

Pessoas e empresas interessadas em doar computadores podem se informar pelo e-mail: colabore@pci.org.br.

O email colabore@pci.org.br atualmente está sendo recebido pela Thais Gava do Financeiro.

(Fonte: https://www.pastoraldacrianca.org.br/doar/99-portal/3499-doacao-de-equipamentos)

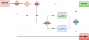
2.   Recebimento de doações

Guardar os equipamentos em um ambiente específico para triagem dos mesmos.

3.   Triagem dos equipamentos

3.1.         Análise de hardware

Pré-filtro

- a análise de hardware aqui na CNPC deve ser muito restrita;

·      Primeiro analise, ver se processador e memória são adequados para a pastoral (configuração mínima)

·      Liga o equipamento

·      verifica a configuração,

·      coloca um número de identificação e

·      faz o registro do equipamento em uma planilha específica.

Fazer a catalogação do equipamento

Se o computador ligar e tiver configuração suficiente para uso na Pastoral da Criança,

Guarda o equipamento no Estoque

3.1.          Assistência técnica interna

Se o computador não estiver ligando

- eventualmente o técnico do Newton poderia dar uma olhada mas não deve passar de 4 computadores para análise aqui.

3.2.          Assistência técnica externa

·      Tão logo seja necessário (por faltar computador na CNPC ou por acúmulo de 4 PCs) Zélio sabe para quem mandar:

·      Eliza fazer requisição para o pessoal da logística enviar o computador para oficina.

·      A análise de se vale a pena ou não aprovar conserto pela oficina deverá ser feita por Newton/Zelio.

Qualquer hardware que for consertado precisa passar por um teste. Se der problema, haverá tempo hábil para se obter a garantia.

4.    Estoque de computadores em funcionamento

Rodar um lote de testes (teste de memória, teste de disco “smart”, UBCD...)

Coloca um HD com uma imagem dentro

Pode haver um critério com um tipo de equipamento para a Administração e para a Digitação

5.   Descarte

Recolher HD, memória, placa-mãe e outras peças que estiverem funcionando.

Os computadores definidos como descarte não deverão ficar junto com os que estão em análise: devem ser removidos imediatamente para outro depósito.

- avaliar desmonte para aproveitamento de peças.

O Nilson tem o contato das empresas que compram sucata.